關于排煙風機與排煙閥聯動
2017-3-11 16:45:18
最近有網友問,通風專業要求:排煙閥與排煙風機聯動,排煙風機啟動、運行,排煙閥要打開;排煙風機停止運行,要關閉排煙閥。這個控制要求在排煙風機控制圖上如何實現?
滿足這個控制要求有兩種方式:
1)排煙閥與排煙風機直接聯動。其優點是聯動直接、可靠,缺點是聯動線路較多,容易遺漏,施工難度大。該辦法適用于小型的簡單工程,尤其適用于排煙閥數量較少、沒有火災自動報警系統的工程。該方法不適合大中型復雜項目。
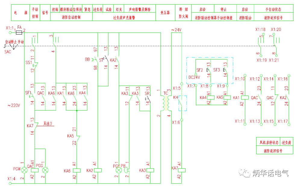
圖1 防火閥通過火災自動報警系統聯動模塊與排煙風機聯動
(本圖取自《常用風機控制電路圖》16D303-2)
2)防火閥通過火災自動報警系統聯動模塊與排煙風機聯動。該方法適合于大中型項目,排煙閥數量較多,排煙閥通過監視模塊(為排煙閥設置地址)和聯動模塊與火災報警系統相連。結合圖1的原理圖,當感煙探測器報警后,主機接收到報警信號后進行邏輯判斷,給排煙風機控制箱提供24V有源觸點(X1:10、X1:11)→中間繼電器KA1帶電→KA1的動合觸點13、14閉合→KA6線圈帶電→KA6動合觸點閉合,SAC處于自動狀態是即可開啟風機;同時消防主機發出控制指令打開排煙閥。關閉風機和排煙閥也類似,由消防主機進行邏輯判斷后發出關閉排煙閥指令。
圖2 防排煙風機的聯動控制
兩種方法讀者可根據實際工程情況進行選用。

蘇公網安備 32100302010701號