關于排煙風機控制的那點事
《常用風機控制電路圖》14D303-2中排煙風機控制相關問題進行咨詢,下面統一回答。
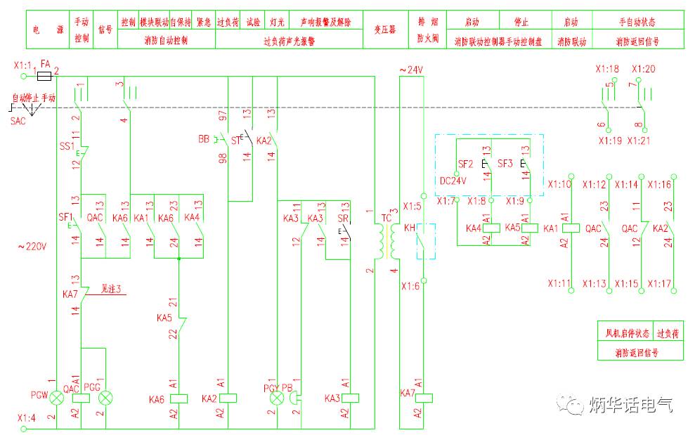
問:單臺排煙風機方案中,模塊箱里到底要幾個模塊?
答:就單臺排煙風機而言,需要1個控制模塊,控制風機的啟停;1~2個輸入模塊,將運行狀態、過負荷報警、手自動轉換開關位置等信號返回。而模塊箱內裝多少模塊由設計定,一般相對集中設置放于豎井內,模塊箱內除裝有上述風機用的模塊外,還有其他設備用的模塊,還有防火閥、排煙閥用的模塊等等,因此,模塊箱裝模塊的數量由設計者確定。
問:最好是用排煙閥打開后返回的動作信號聯動啟動排煙風機,而不是煙感報警信號。
答:對的。根據《火災自動報警系統設計規范》GB 50116-2013第4.5.2條第2款,排煙系統的聯動控制方式應由排煙口、排煙窗或排煙閥開啟的動作信號,作為排煙風機啟動的聯動觸發信號,并應由消防聯動控制器聯動控制排煙風機的啟動。其實,感煙探測器是觸發信號的源頭。該規范第4.5.2條第1款規定,排煙系統的聯動控制方式應由同一防煙分區內的兩只獨立的火災探測器的報警信號作為排煙口、排煙窗或排煙閥開啟的聯動觸發信號,并應由消防聯動控制器聯動控制排煙口、排煙窗或排煙閥的開啟,同時停止該防煙分區的空氣調節系統。
問:圖集中排煙防火閥的工作都由內部控制箱經過一個變壓器提供了一個24V工作電源,請問這個24V電源是否是交流電源?是不是不管什么廠家的風機控制箱都自帶有這個變壓器?消防系統中是不是所有防火閥(不管70℃還是280℃)都無需消防報警系統再額外提供消防直流24V電源?
答:如果是電動防火閥、排煙閥,訂貨時要標明電源情況。非電動的只是干接點,220V、24V都可用。除直接與風機聯動的排煙防火閥外,其他電動閥需消防系統提供24V電源。

蘇公網安備 32100302010701號